Bet365- Bet365官方网站- APP下载天士力深度:中药现代化领军企业华润入主厚积薄发【东吴医药朱国广团队】
2025-06-25 23:48:43
bet365官方网站网址,bet365官方网站最新入口,bet365官方网站app下载链接,bet365官网登录网址链接,bet365,bet365体育,bet365登录,bet365网址,bet365链接,bet365入口,bet365靠谱吗,bet365平台,bet365官网平台,bet365app下载,bet365体育官网,Bet365 app download,bet365 login,mobile bet365,bet365 mx,bet365 live,bet365 soccer,bet365 cricket,bet365 link,bet365 casino,bet365 games,bet365 apk2024年8月4日,天士力集团及其一致行动人天津和悦、天津康顺、天津顺祺、天津善臻、天津通明、天津鸿勋拟通过协议转让的方式,向华润三九医药股份有限公司合计转让其所持公司约4.18亿股股份,占公司总股本的28%。此外,天士力集团已出具书面承诺,承诺在转让给华润三九的股份登记日后放弃其所持有的天士力 5%股份所对应的表决权等方式,使其控制的表决权比例不超过12.50%。2025年3月27日,天士力集团及其一致行动人向华润三九、国新投资转让股份的过户登记手续已办理完毕。本次交易成功后,天士力集团及其一致行动人持股由50.50%降至17.50%(其中,天士力集团直接持股17.21%),公司控股股东由天士力集团变更为华润三九,实际控制人变更为中国华润有限公司。
公司研发投入位居行业前列,中药创新药产品储备丰富。公司持续巩固现代中药领军地位,不断加大研发投入,以“四位一体”研发模式有序推进在研产品进展,不断完善、丰富梯队化产品组合。公司创新中药研发与重点品种二次开发快速推进,此前芍麻止痉颗粒、坤心宁颗粒与复方丹参滴丸糖尿病视网膜病变适应症均获批上市,其中坤心宁是国内唯一有明确循证医学证据、治疗女性更年期肾阴阳两虚证的中药创新药。截至2024年,公司拥有涵盖98款在研产品的研发管线款正在临床II、III期阶段:2款中药经典名方枇杷清肺饮和温经汤处于申报生产阶段并已通过药品注册研制和生产现场核查;安神滴丸完成临床 III 期,提交生产申请;17款创新中药产品处于临床 II、III 期研究阶段。
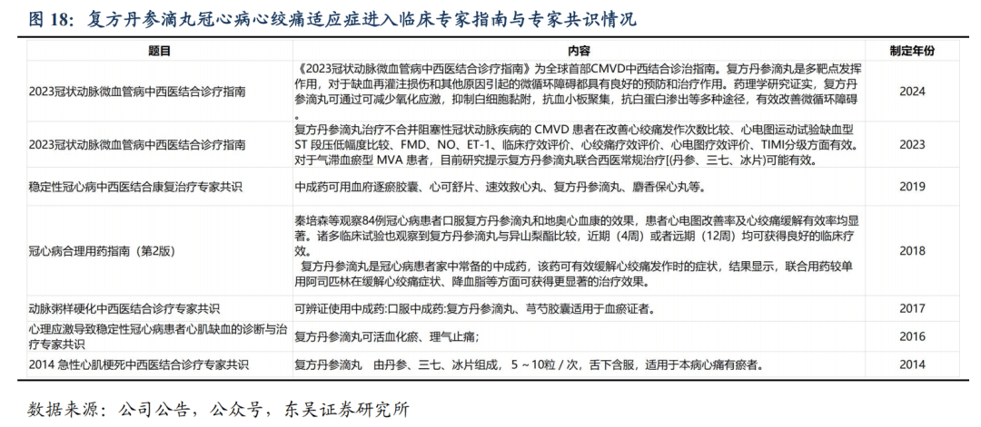
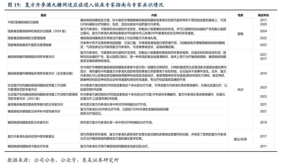
复方丹参滴丸是由天士力独家开发研制的一种治疗心血管疾病的复方中药,于1993年获得新药证书和生产批件,1995年上市,为国家医保目录品种、国家基本药物目录品种、国家基药低价药品目录品种。复方丹参滴丸由丹参、三七、冰片组成,具有活血化瘀,理气止痛的功效,用于气滞血瘀所致的胸痹,症见胸闷、心前区刺痛;冠心病心绞痛见上述症候者。2019年1月公司向国家药监局提交增加糖尿病视网膜病变适应症的补充申请,2021年10月获得国家药监局的《药品补充申请批准通知书》,产品适应症进一步拓宽,新增加的功能主治为“用于2型糖尿病引起的Ⅰ期(轻度)、Ⅱ期(中度)非增殖性糖尿病视网膜病变气滞血瘀证所致的视物昏花、面色晦暗、眼底点片状出血,舌质紫暗或有瘀点瘀斑、脉涩或细涩。因其充分的循证证据,复方丹参滴丸获得多部指南共识推荐,临床疗效受到广泛认可,例如:
(2)糖网适应症方面:复方丹参滴丸糖网适应症进入《社区医疗机构糖尿病视网膜病变筛查工作流程与管理规范的专家共识(2023 版)》、《国家基层糖尿病神经病变诊治指南(2024 版)》,循证医学证据充足,市场准入工作不断推进。2023 年,健民儿科板块实现营收 11.4 亿元(+13.6%),2018-2023 年 CAGR 为 26.6%。儿科产品线除了龙牡壮骨颗粒,其余主要品种为治疗小儿感冒咳嗽类药品,包括小儿宣肺止咳颗粒、小儿宝泰康颗粒、小儿解感颗粒等。根据米内网,从儿科用药细分领域上看,儿科止咳祛痰用药、儿科感冒用药是儿科中成药实体药店市场的销售主力,2022 年两者合计市场份额达 64.69%;儿科厌食症用药、儿科补充营养剂用药市场份额均超过 10%。公司儿科系列产品不断丰富,1.1 类中药创新药小儿紫贝宣肺糖浆获批且医保谈判成功,后续有望带来新的增量。
心血管治疗基本盘扎实,已成为销售额过20亿的大品种。根据中康开思数据,2023年复方丹参滴丸院内外销售额合计25亿+,2024年受集采降价影响规模有所下滑,整体用于治疗冠心病心绞痛的基本盘保持稳定。从销量上来看,2024年销量约1.5亿盒,同比增长9.24%;同时产品库存量保持在正常水平。从价格上看,2023年公司复方丹参滴丸中选广东省联盟集采,中选价格为22.18元(180粒规格),降价幅度15%, 2024年Q2,公司陆续调整全国复方丹参滴丸的价格至集采中标价格。我们认为,复方丹参滴丸日均服用价格较低,考虑到当前中成药集采扩面趋势以及比价政策趋势,未来丹滴价格大幅降价的概率有限,未来用于治疗冠心病心绞痛的销量有望保持稳中有升。
养血清脑颗粒/养血清脑丸(下文简称养血清脑)上市将近30年,由当归、川芎、白芍、熟地、钩藤、鸡血藤、夏枯草、决明子、珍珠母、延胡索、细辛等11味药物组成,具有养血平肝、活血通络的作用,可用于血虚肝旺所致的头痛、眩晕眼花、心烦易怒、失眠多梦。从现代医学角度,多项研究结果证明养血清脑具有改善血液循环和调节神经系统的双重作用,可有效治疗多种原发性(如)与继发性头痛。在2022年度中国非处方药产品治疗头痛失眠类中成药综合统计排名中,养血清脑获得第一名。2023年,养血清脑进入《中国偏头痛诊断与治疗指南》、《中国紧张型头痛诊断与治疗指南》、中国中西医结合学会神经科专委会发布《中国偏头痛中西医结合防治指南(2022年)》等权威指南,2024年上半年养血清脑颗粒进入《慢性脑缺血中西医结合诊治专家共识》,证据充足,疗效确切。
注射用丹参多酚酸是天士力之骄药业研发上市的独家品种,以丹参多酚酸为主料,甘露醇为辅料,主治活血通络,用于中风病中经络(轻中度脑梗死)恢复期瘀血阻络证,见半身不遂,口舌歪斜,舌强言謇,偏身麻木等症状。注射用丹参多酚酸组成为权威认定的成分比例固定的酚酸类化合物,为丹参酚酸类水溶性成分中最合适治疗脑梗死的成分组合。在临床中作静脉滴注使用,药液可直接进入血循环,药效迅速、作用可靠,可满足不宜口服给药患者的需求,同时也解决了丹酚酸口服不能通过血脑屏障的难题,纳入多个国内治疗指南和专家共识。相较于2017年,2018-2019年注射丹参多酚酸销量实现跨越式增长。国家药监局根据药品不良反应评估报告,修订血塞通注射剂、血栓通注射剂药品说明书,竞品在大批医疗机构被限用、禁用,注射用丹参多酚酸迅速扩展市场份额。2020年,受疫情影响及公司销售策略调整,注射用丹参多酚产销有所下滑。
普佑克急性缺血性脑卒中的III c期临床试验已经完成,预计2025年有望获批。急性缺血性卒中(AIS)是我国成年人群致死、致残的首位病因。根据《中国心血管健康与疾病报告2023》,2019年我国共有2876万例脑卒中患者,比1990年增加147.5%;针对不同亚型脑卒中,从1990年到2019年,患病人数增加最多的是缺血性脑卒中(195.2%)。未来急性缺血性脑卒中适应症是普佑克的主要增长点。对于AIS患者,症状发作后4.5小时内进行静脉溶栓治疗被视为首选疗法。阿替普酶是当前国内外临床最常用的血栓特异性溶栓剂之一。根据天士力生物官网报道,普佑克临床III期临床试验结果显示,普佑克静脉溶栓治疗发病0-4.5小时急性缺血脑卒中患者疗效良好,可以有效减轻患者神经功能缺损症状,促进身体功能恢复,改善患者生活质量,与阿替普酶疗效相当;同时,普佑克安全风险可控,与阿替普酶相比死亡和出血风险较低。我们认为,普佑克脑梗适应症上市后,未来有望成长为过十亿的品种。
